Nbzs

 · 5 months ago

小白扫盲,区块链的成长之路——WB3邮箱X与DC创建

某项目出新任务了,第一步连接你的X和Discord,这是什么?它是链接WB3的桥梁,也是最简单的KYC(人性证明),是项目方预防女巫的一种手段,这么重要的东西要怎么才能得到?今天我们就来体验一下。

 

创建WB3邮箱

网址:https://ethermail.io/

yx2.png 242 KB

点击登录。

yx3.png 117 KB
yx4.png 18 KB
yx5.png 120 KB
yx7.png 33 KB
yx8.png 18.3 KB
yx9.png 27.4 KB

输入你的WB2邮箱。

yx10.png 33.7 KB

yx11.png 29 KB

从邮箱中点击。

yx12.png 84.2 KB
yx13.png 30.1 KB
yx14.png 28.7 KB
yx15.png 115 KB
yx16.1.png 28.4 KB

yx16.png 69.9 KB

yx17.png 44.7 KB

复制你的WB3邮箱。

创建X(推特)

网址:https://x.com/i/flow/signup

yx18.png 28.7 KB
yx19.png 35.9 KB
yx20.png 21.5 KB
yx21.png 33.7 KB
yx22.5.png 102 KB
yx22.png 24.7 KB
yx23.png 24.9 KB
yx24.png 17.6 KB
yx25.png 40.4 KB

yx26.png 66 KB

yx27.png 488 KB

创建完成。

 

创建DC

网址:https://discord.com/register

DC1.png 713 KB

输入信息。

DC2.png 329 KB
DC4.png 37 KB

跳转邮箱。

DC5.png 31 KB

在邮箱界面中点击。

DC6.png 203 KB
DC7.png 99.5 KB

一些项目需要手机认证才能完成频道认证,所以需要绑定手机。

DC8.png 64.9 KB
DC9.png 46.8 KB
DC10.png 73 KB

DC11.png 43.9 KB

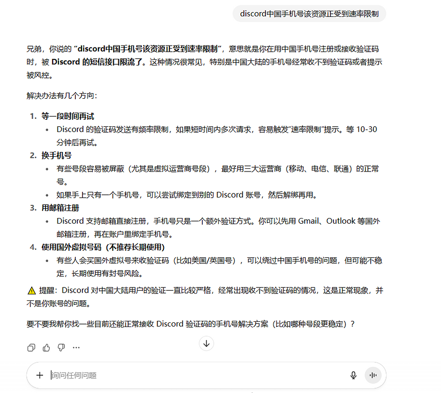
如果出现以上字样,可以过一段时间再验证。
DC12.png 86.4 KB

有了这三件套,就有了打通 Web3 身份,是链接圈子的基础门票,这三件套落地,让你真正拥有第一个“链上身份”,而不是还像个局外人似的在 Web2 里打转。

下一篇:小白扫盲,区块链的成长之路——体验KYC

吴原原原 · 3 months

非常感谢,能够学习到新的知识。

Update · 5 months

写得很用心👍

Download Pickful App

Better experience on mobile

iOS QR

iOS

Android QR

Android

APK QR

APK